******伟德国际(bevictor)官方网站-源自英国始于1946
今天是:
设为首页  |  加入收藏

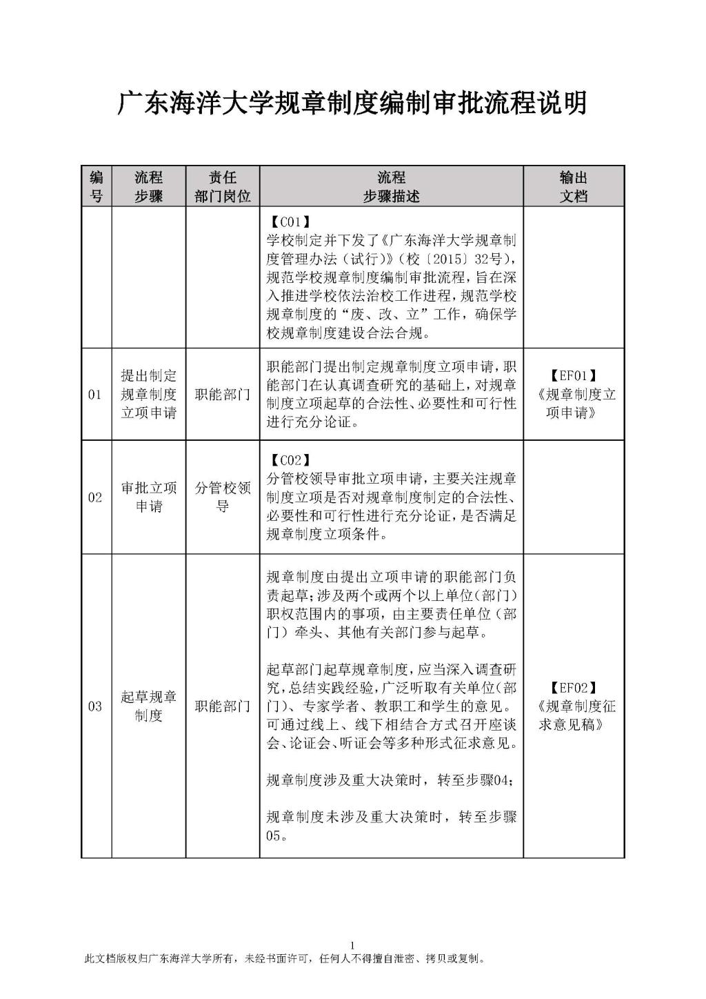
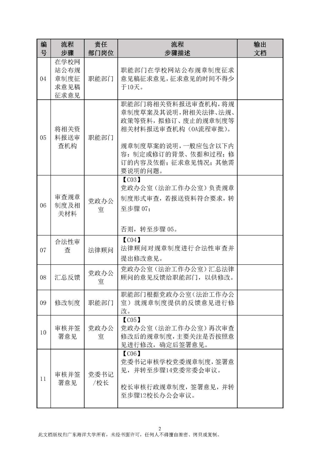
伟德国际1946规章制度编制审批流程

发布者:法治工作办公室    发布时间:2024-10-10 11:15    编辑:党政办公室    审核:尹喜    来源:法治工作办公室    浏览次数:

 


地址:广东省湛江市麻章区海大路1号 电话:2383333 e-mail:xzb@gdou.edu.cn

Copyright © 2018-2026 伟德国际(bevictor)官方网站-源自英国始于1946 版权所有